Смотреть видео:

Topic Attachments - Форум автомастеров carmasters.org
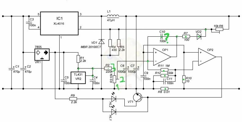
DC-DC понижающий преобразователь напряжения XL4016 (вход 7-32В / выход 1.25-28В)
Контент Alloha - Форум по радиоэлектронике
Контроллер литиевого аккумулятора детского авто на attiny13 - Детский электротра
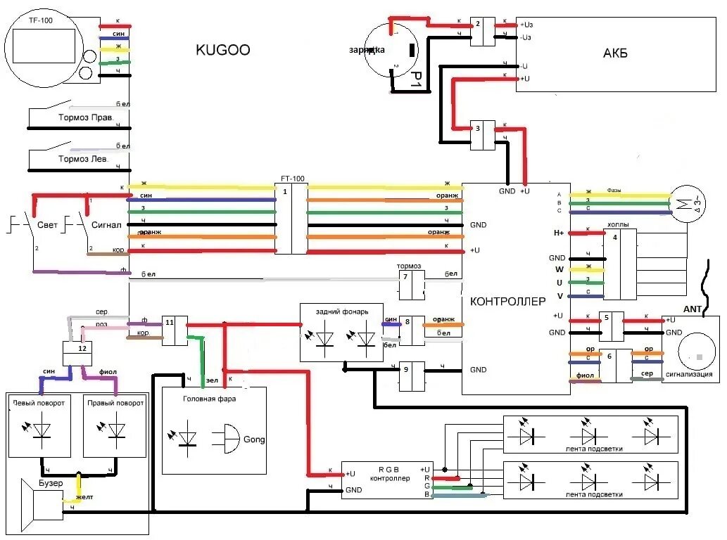
Kugoo M4 pro 2020 - форум об электросамокатах и моноколесах
Бескорпусный MP3 проигрыватель на микросхеме GPD2856C
AFE - Блок управления силовыми нагрузками для установки на DIN рейку(БУСН-8 Б/К)
Преобразователь напряжения понижающий DC-DC xl4016e1 xh-m404 (регулируемый 1.25-
Установка цифрового вольтамперметра в зарядное устройство YX1206-2 - DRIVE2
Упрощенная электросхема для Альфы и Дельты - МОПЕДИСТ.ру - клуб любителей мокико
Ищу совета по подключению китайского тахометра к скутеру.
Bluetooth (bk8000l) в магнитолу Pioner DEH-2220UB - Volkswagen Passat Variant (B
Центральный замок с aliexpress и выкидной ключ) - DRIVE2
Универсальная автомобильная бесключевая Система доступа, кнопка запуска, стоп, б
Купить Кнопка старт - стоп в Чите по цене: 2 500 ₽ - частное объявление на Дроме
Image result for Zuma wiring diagram Kill switch, 50cc, Electrical wiring diagra
ИМПУЛЬСНЫЙ ИСТОЧНИК ПИТАНИЯ НА 12...24 Вт Электроника, Электротехника, Принципиа
Зарядка аккумулятора Ca/Ca. Увеличение напряжения зарядного устройства Вымпел 26
Вольтамперметр Орбита OT-INM01 - купить в интернет-магазине по низкой цене на Ян
Центральный замок с дистанционным управлением #6499 - купить в интернет-магазине
Центральный замок, выкидной ключ - Lada 2114, 1,5 л, 2004 года аксессуары DRIVE2
Irbis TTR250 29/44 Схема электрооборудования
Электрическая принципиальная схема скутера Скутер, Принципиальная схема, Двигате
Вольтамперметр из китая схема подключения: найдено 81 изображений
PD320 Универсальный очиститель ABRO Запчасти на DRIVE2
Victor City * Просмотр темы - Китайские FM радиомодули с механической настройкой
Вольтамперметр dsn vc288 схема электрическая
Ремонт цифрового вольт-амперметра - Форум радиолюбителей
Схема подключения вольт - амперметра к зарядному устройству Схемотехника, Электр
Зарядка из блока питания - Nissan Primera (P10), 1,6 л, 1995 года своими руками