Смотреть видео:

Как подключить магнитный пускатель на 220в фото - DelaDom.ru
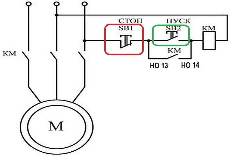
Схема стоп пуск через пускатель
Как подключить магнитный пускатель через кнопку
Картинки СХЕМА ПУСК СТОП КОНТАКТОРА
Кнопки для управления магнитным пускателем Новые изобретения, Электрика, Полезны
Ответы Mail.ru: схема управления электродвигателем, помогите разобраться
Картинки ПУСК СТОП ПУСКАТЕЛЬ СХЕМА
Ответы Mail.ru: реле ртт-211п ухл4 .Как подключается кнопка Пуск-Стоп
Монтаж магнитных пускателей
Магнитный пускатель через кнопку
цепь пуск стоп для контактора √ pusk stop circuit for contactor √ kontaktor uchu
Ответы Mail.ru: Что подается на контакты пускателя NO через кнопку пуск для его
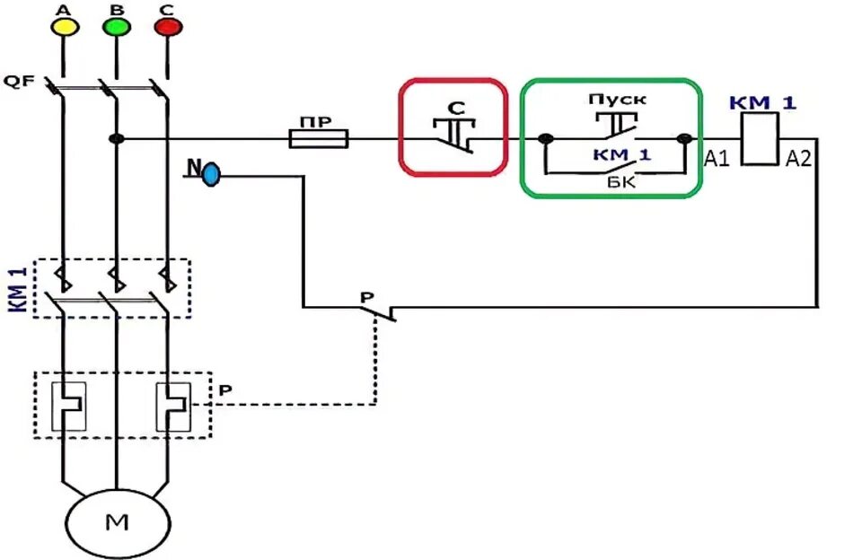
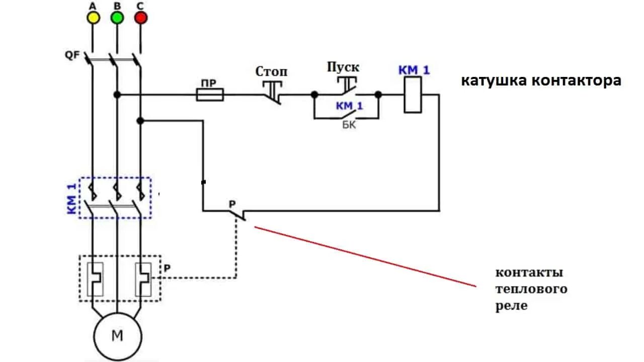
Схема подключения магнитного пускателя, контактора, включающая и выключающая тре
Ответы Mail.ru: Пример схемы минимально токовой защиты электродвигателя, с цепью
Один из вариантов подключения контактов. 2023 Электромонтаж Ставрополь ВКонтакте
вопрос о кнопке запуска. - Сообщество "УАЗоводы" на DRIVE2
Альтернативные способы подключения магнитного пускателя на напряжение 220 В и 38
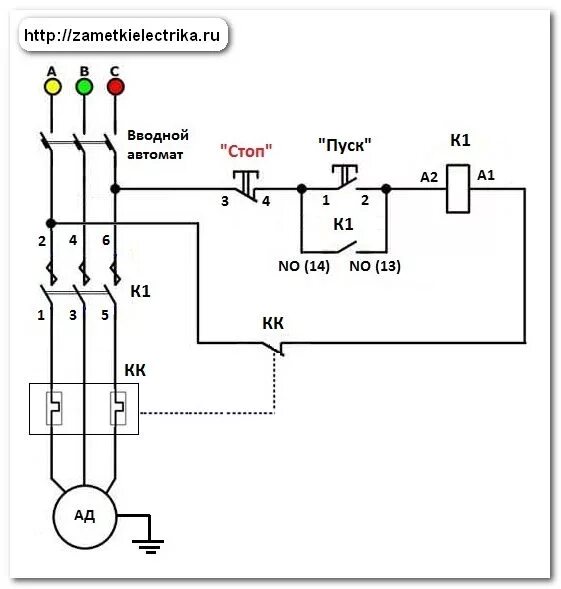
5 схем подключения пускателя, схема подключения через кнопки пуск стоп
5 схем подключения пускателя, схема подключения через кнопки пуск стоп
Elektrik mühendisliği, Elektrik motoru, Arduino projeleri
Схема магнитного пускателя с кнопками пуск и стоп фото Molot-Club.ru
Реверсивная схема подключения электродвигателя
Как подключить магнитный пускатель на 220 В и 380 В: инструкция по подключению
5 схем подключения пускателя, схема подключения через кнопки пуск стоп
Схема подключения магнитного пускателя на 220 В, 380 В
Пакетник, пускатель или автомат? - YouTube
Подключение пускателя через кнопку 380 к электродвигателю фото - DelaDom.ru
Подключение стоп
Схемы подключения магнитного пускателя: детальная инструкция